Tecumseh lawn mower engine.
#1
Thread Starter
Member
Joined: Feb 2005
Posts: 75
Likes: 0
Received 0 Likes
on
0 Posts
From: Lebanon, KY
This has nothing to do with RC gas engines but I have a 1965 Tecumseh lawn mower engine with no flywheel.
I was wondering if I can convert the magneto ignition to a 12 volt automobile coil and a 12 volt battery. I would be using the points that came on the engine to energize the coil.
I have every thing that I need except the spark plug wire which goes from the spark plug to the coil. It seems like this would work.
What do you think?
I was wondering if I can convert the magneto ignition to a 12 volt automobile coil and a 12 volt battery. I would be using the points that came on the engine to energize the coil.
I have every thing that I need except the spark plug wire which goes from the spark plug to the coil. It seems like this would work.
What do you think?
#2
I did that years ago with a motorcycle that had magneto ignition. So I see no reason for it to not work.
It might vibrate more as the flywheel tends to act like a counterbalance too. But it should run.
It might vibrate more as the flywheel tends to act like a counterbalance too. But it should run.
#3

My Feedback: (6)
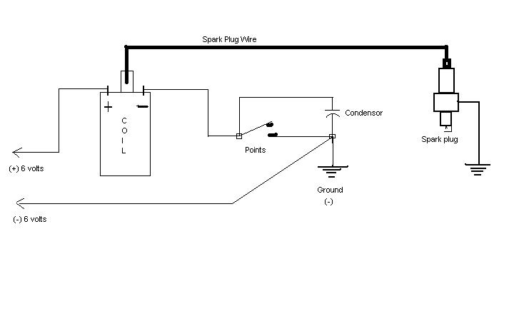
Sure, it will work. Wire positive (+) power to the positive side of the coil, negative side of the coil to the connection on the points. You also need a condensor hooked to either the points or the coil. Connect the wire from the condensor to the points connection or the negative side of the coil, and ground the body of the condensor.
Cars with point ignition systems were set up to start on 12 volts, and run on about 6 volts. This was done in various ways. Some had a resistor in the coil to cut down the voltage, (GM), some had a resistor wire going to the coil (Ford), and some had a separate ballast resistor mounted somewhere, usually on the firewall. (Dodge) Then the system was wired up so that when the engine was cranking to start, the coil got 12 volts, and when the engine was running, it only got about 6 volts. If you run 12 volts to the ignition system full time, it will burn up the points fairly quickly. What I would do is just run a 6 volt battery because it will start just fine. (You won't for example, be starting it with a damp ignition system in freezing winter conditions with dirty old spark plugs like you might in a car.) However, be sure to get a coil that does not have a built in resistor. One from an older Chrysler product, (Dodge, Plymouth) would be my choice. (Try something from around 1966 or 1968.)
Well, that was the long answer, but I hope it helps.
AV8TOR
Cars with point ignition systems were set up to start on 12 volts, and run on about 6 volts. This was done in various ways. Some had a resistor in the coil to cut down the voltage, (GM), some had a resistor wire going to the coil (Ford), and some had a separate ballast resistor mounted somewhere, usually on the firewall. (Dodge) Then the system was wired up so that when the engine was cranking to start, the coil got 12 volts, and when the engine was running, it only got about 6 volts. If you run 12 volts to the ignition system full time, it will burn up the points fairly quickly. What I would do is just run a 6 volt battery because it will start just fine. (You won't for example, be starting it with a damp ignition system in freezing winter conditions with dirty old spark plugs like you might in a car.) However, be sure to get a coil that does not have a built in resistor. One from an older Chrysler product, (Dodge, Plymouth) would be my choice. (Try something from around 1966 or 1968.)
Well, that was the long answer, but I hope it helps.
AV8TOR
#5
Yeah, the old Chrysler ballast resistor. Turn key, crank, vrooom, release key......she dies. The run resistor element was the one that always failed.
I always had one in the glove compartment, and I used at least 2 in the life of that slant 6.
They just don't make them like they used to..........thankfully!!
Pete
I always had one in the glove compartment, and I used at least 2 in the life of that slant 6.
They just don't make them like they used to..........thankfully!!
Pete
#7
Thanks for mentioning the resistor wire. I had forgotten about it. It has been a long time though since everything is electronic nowadays.
That resistor is mainly there to protect the ignition coil, for when the contact points are closed, to help save the primary coil from burning out.
Now you can go semi-modern and use a transistor ignition module with the points or with a sensor pickup (hall effect sensor for example).
Jerry Howell sells a nice transistor module, and many people have used it with success.
http://www.jerry-howell.com/IgnitionModules.html
That resistor is mainly there to protect the ignition coil, for when the contact points are closed, to help save the primary coil from burning out.
Now you can go semi-modern and use a transistor ignition module with the points or with a sensor pickup (hall effect sensor for example).
Jerry Howell sells a nice transistor module, and many people have used it with success.
http://www.jerry-howell.com/IgnitionModules.html
#8

My Feedback: (6)
Actually, the resistor wire is there to cut down the current the points are switching and keep them from burning up. And they will burn up in fairly short order if you run a full 12 volts to them. (ask me how I know...) The coil can take the voltage, it's the points that are sensitive. That is also why the condensor is in the circuit. It draws the current away from the points to prevent arcing when they open, and once again, getting burnt. With CDI ignition, the coil is often charged on the primary side with several hundred volts.
AV8TOR
AV8TOR
#9
Thread Starter
Member
Joined: Feb 2005
Posts: 75
Likes: 0
Received 0 Likes
on
0 Posts
From: Lebanon, KY
I converted to a 12 volt battery, points, capacitor, and 12 volt coil. I used the original capacitor that was used with the magneto and the original points. I checked the ignition with a 12 volt timing light this morning and it is firing. I used an old 12 VW Beetle coil I had. VW must use a resistor in their coils as the primary circuit resistance is over 5 Ohms. VW 6 volt and 12 volt coils don't use a external resistor according to their schematics. The 12 volt wire on VW's goes from a fuse directly to the + terminal on coil. The battery I am using is a Tower Hobbies 12 volt 7 ah lead acid torqmaster lc. I have been using that battery for 3 years for starting my electric start Ariens walk behind 21 inch lawn mower.
Thanks for your help and the other ones that have replied.
Thanks for your help and the other ones that have replied.
#10

My Feedback: (6)
The VW beetles used two types of coils, one with built in resistance, and one without. Generally, the Bosch blue coils had resistance and the Bosch red coils did not, but you were never sure unless you measured them because the coils were made in several different countries and just named "Bosch". The black VW coils could only be determined if they had resistance by measuring.
Glad it worked out for you!
AV8TOR
Glad it worked out for you!
AV8TOR
#11

Just a reminder... the condenser was also the cause of a lot of plug wear because the collapse of the coil into the condenser resulted in an about three oscillations between the coil and condenser each growing weaker that lengthened the duration of the spark and added burn time to the plugs. With such, plugs were only good for about 20K
So... while saving the points from burning, it contributed to excess wear of the plugs.
So... while saving the points from burning, it contributed to excess wear of the plugs.
#12

My Feedback: (6)
I've seen electrode wear on plugs with only 10,000 miles on them back in the old points ignition days. As a matter of fact, that was when we recommended changing the plugs; at 10,000 mile intervals.
The new ignition systems are all much higher voltage. I really wonder how they are able to get the quoted 100,000 miles out of the plugs?? Even if electrode wear was limited by a short duration spark, I would think that gasoline additive deposits would foul a plug long before 100,000 miles!! I welcome any comments on this subject.
AV8TOR
The new ignition systems are all much higher voltage. I really wonder how they are able to get the quoted 100,000 miles out of the plugs?? Even if electrode wear was limited by a short duration spark, I would think that gasoline additive deposits would foul a plug long before 100,000 miles!! I welcome any comments on this subject.
AV8TOR
#13
The new gasolines have little to no residue deposits on the spark plugs or combustion chamber and valves for that matter. One of the frustrating things is you can't effectively use the spark plug insulator color as a gauge for if the engine is too lean or rich, like we used to do with the old leaded gasolines. Usually you can pull a plug out at 50,000 miles and it doesn't look like it had any wear on it at all, or very little wear, and the electrode looks clean with little to no color to it. Thus the spark plugs don't foul like they used to, unless the engine has bad rings and starts using oil and smoking.
#14

My thinking is the plugs don't wear for two reasons. First, the voltage of a capacitive discharge system is considerably higher than the inductive discharge systems. Higher voltage requires less current.... less current.... less heat. The second I alluded to above. The inductive discharge ignitions suffered a several cycle oscillation between the coil and the condenser thus providing a spark of longer duration.
Combined, more current flowing longer = plug wear.
Combined, more current flowing longer = plug wear.
#16

My Feedback: (6)
The new gasolines have little to no residue deposits on the spark plugs or combustion chamber and valves for that matter. One of the frustrating things is you can't effectively use the spark plug insulator color as a gauge for if the engine is too lean or rich, like we used to do with the old leaded gasolines. Usually you can pull a plug out at 50,000 miles and it doesn't look like it had any wear on it at all, or very little wear, and the electrode looks clean with little to no color to it. Thus the spark plugs don't foul like they used to, unless the engine has bad rings and starts using oil and smoking.
AV8TOR
#17

My Feedback: (6)
My thinking is the plugs don't wear for two reasons. First, the voltage of a capacitive discharge system is considerably higher than the inductive discharge systems. Higher voltage requires less current.... less current.... less heat. The second I alluded to above. The inductive discharge ignitions suffered a several cycle oscillation between the coil and the condenser thus providing a spark of longer duration.
Combined, more current flowing longer = plug wear.
Combined, more current flowing longer = plug wear.
AV8TOR
#18

My Feedback: (19)
Oh yes, plug life. I think the main difference between then and now is the quality of the plugs used. The 100,000 mile plus plugs have platinum electrodes and they just plain last longer. The main problem today seems to be getting them out of the heads without damage to the head or plug when replacement finally becomes due. Especially in some Ford V8 engines .... though some of those plugs are ejected by themselves but that is another issue.
We had quite a few fleet vehicles where I once worked and with the advent of coil per plug or similar, ignition problems were really a thing of the past. After a few plug replacements that resulted in head damage, we pretty much got to the point of leaving them alone (unchanged) unless there was a definite plug related issue. I'm sure we retired quite a few vehicles with close to 200,000 miles on them that still had the original plugs and they were still going strong. I've seen some plugs at 100,000 that really looked very good.
Regarding multi-spark, I believe some newer passenger vehicles now use that to increase efficiency. I believe the Chrysler hemi is one of them ...... two plugs per cylinder with multi-spark. IIRC, I think I read that in their advertising literature some time back. Someone may have to put me straight on that one though..... getting older ya know! At any rate, I don't believe that multi spark would be an issue with modern plugs, conventional or platinum.
We had quite a few fleet vehicles where I once worked and with the advent of coil per plug or similar, ignition problems were really a thing of the past. After a few plug replacements that resulted in head damage, we pretty much got to the point of leaving them alone (unchanged) unless there was a definite plug related issue. I'm sure we retired quite a few vehicles with close to 200,000 miles on them that still had the original plugs and they were still going strong. I've seen some plugs at 100,000 that really looked very good.
Regarding multi-spark, I believe some newer passenger vehicles now use that to increase efficiency. I believe the Chrysler hemi is one of them ...... two plugs per cylinder with multi-spark. IIRC, I think I read that in their advertising literature some time back. Someone may have to put me straight on that one though..... getting older ya know! At any rate, I don't believe that multi spark would be an issue with modern plugs, conventional or platinum.
#19

My Feedback: (6)
Yeah, that's incredible about the Fords. I've heard estimates of $4000.00 to replace the spark plugs. No typo there guys..... Four Thousand Dollars to replace the spark plugs on some Fords. Don't want to start a war, but Ford? Well..... not for me. Uh oh.... get out the popcorn eating deer and Koala bear, and rabbit with an ice cream cone!!
AV8TOR
AV8TOR
#20
I have an '07 Hemi Ram with 138k on it. Manual recommends replacing the 16 plugs every 30k. I replaced mine at 110k and it looked like the factory originals - electrodes badly worn. But the porcelain was a very light tan color. Corrosion was evident On the plug threads. I used anti-seize on the threads of the new plugs that cost $0.99 each.
#22
Yes Ford messed up a while back with their new V8 engines. They had a new spark plug made that was super long reach design to match their new V8 engine. Really really long reach. But some idiot engineer went with a two piece housing for the plug. After the plug has been in the engine for years (100,000 miles) the bottom half winds up stuck inside the hole. When you go to unscrew it the housing stays inside but the rest of the plug comes out. Sometimes the ceramic part breaks off and stays inside too. They do have a tool that is a threaded grabber kind of thing, but it may or may not work 100% of the time though. Thus worst case is that they have to pull the heads off to get the spark plug remains out. Obvously that is costly nowadays. I remember some Ford repair shops wanting a $1200 deposit per spark plug in advance before they try to change the plugs.
Fortunately, they did change the spark plug design to be a one piece design with a stronger bottom half, so that it doesn't come apart inside the spark plug hole. So the newest engines should not have the problem. But it really sucks if you have a older one though.
Fortunately, they did change the spark plug design to be a one piece design with a stronger bottom half, so that it doesn't come apart inside the spark plug hole. So the newest engines should not have the problem. But it really sucks if you have a older one though.
#23

My Feedback: (6)
I can't remember exactly what it was, something I read quite some time ago. It was about one model of Ford engine that only had a couple of threads of the spark plug engaging in the head. They were having the spark plugs blow right out of the engine like popcorn going off. Of course that was wickedly expensive to fix as well, and apparently somehow NOT covered by warranty. Only Ford....
When I was still a young whippersnapper of a mechanic, a guy asked me how much to change the plugs on his Ford, (Mercury) Cougar with a big block 390 in it. Being at that point uninitiated, I told him a tune up would run him $25.00 labor. He just kind of laughed and said, "Ok, that will be fine" and left the car with me. I worked on it for a full day before I finally gave up. He came for the car and I told him, "No charge for the points/condensor change and setting the timing, but I'm sorry, I can't change the plugs." He just laughed and giggled and said "Yeah, don't worry about it, I'm not surprised. The last quote I got to change the plugs was $1000.00, and they said that they basically had to pull the engine to change them!" (And this was in 1970 dollars!!) Once again, only Ford....
Back to that Howell/TIM ignition. Wouldn't there be an electronic way to set the dwell so that a person wouldn't need the multiple magnet setup to get the proper amount of ignition dwell??
AV8TOR
When I was still a young whippersnapper of a mechanic, a guy asked me how much to change the plugs on his Ford, (Mercury) Cougar with a big block 390 in it. Being at that point uninitiated, I told him a tune up would run him $25.00 labor. He just kind of laughed and said, "Ok, that will be fine" and left the car with me. I worked on it for a full day before I finally gave up. He came for the car and I told him, "No charge for the points/condensor change and setting the timing, but I'm sorry, I can't change the plugs." He just laughed and giggled and said "Yeah, don't worry about it, I'm not surprised. The last quote I got to change the plugs was $1000.00, and they said that they basically had to pull the engine to change them!" (And this was in 1970 dollars!!) Once again, only Ford....
Back to that Howell/TIM ignition. Wouldn't there be an electronic way to set the dwell so that a person wouldn't need the multiple magnet setup to get the proper amount of ignition dwell??
AV8TOR
Last edited by av8tor1977; 02-17-2015 at 05:37 AM.
#24

My Feedback: (6)
I have an '07 Hemi Ram with 138k on it. Manual recommends replacing the 16 plugs every 30k. I replaced mine at 110k and it looked like the factory originals - electrodes badly worn. But the porcelain was a very light tan color. Corrosion was evident On the plug threads. I used anti-seize on the threads of the new plugs that cost $0.99 each.
AV8TOR
#25

Without a flywheel that engine will stall very easy but yes it will run, I changed plugs on a 66 mercury comet gt with a 390 in it I learned creative use of my tools changing them out I remember using a short length of 3/8" fuel line to screw them back in and then tighten with socket......


