FMS W2K Interface Schematics???
#1
Thread Starter
Senior Member
Joined: Dec 2001
Posts: 266
Likes: 0
Received 0 Likes
on
0 Posts
From: Houston, TX
Hello,
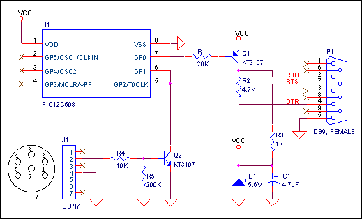
I have just downloaded the newest version of FMS and installed it on my W2K. I have decided to build the interface for it and am somewhat intrigued by the schematics (attached file). I understand everything but a few details.
1.) What exactly is VCC supposed to be and are those points supposed to be linked?
2.) The diagram shows Amplifier symbols at PIC VSS exit, the transmitter connector pin #6, the R5 resistor, Q2 Transistor, the zener diode, and the polarized capacitor. My question is: Are these interlinked? There seems to be the same amplifier symbol on the serial connector pin two. Is that where everything ultimately must be linked?
I am also planning to program the PIC module myself. Is this a hard procedure?
Also, can anyone tell me where I can find the buddy box plugs? I don't like the idea of having to by the buddy box cable just to get the plugs for it.
P.S.: What kind of cable should be used in the interface? The usual serial type?
Thanks in advance for any help.
RF
I have just downloaded the newest version of FMS and installed it on my W2K. I have decided to build the interface for it and am somewhat intrigued by the schematics (attached file). I understand everything but a few details.
1.) What exactly is VCC supposed to be and are those points supposed to be linked?
2.) The diagram shows Amplifier symbols at PIC VSS exit, the transmitter connector pin #6, the R5 resistor, Q2 Transistor, the zener diode, and the polarized capacitor. My question is: Are these interlinked? There seems to be the same amplifier symbol on the serial connector pin two. Is that where everything ultimately must be linked?
I am also planning to program the PIC module myself. Is this a hard procedure?
Also, can anyone tell me where I can find the buddy box plugs? I don't like the idea of having to by the buddy box cable just to get the plugs for it.
P.S.: What kind of cable should be used in the interface? The usual serial type?
Thanks in advance for any help.
RF
#2
Junior Member
Joined: Aug 2002
Posts: 13
Likes: 0
Received 0 Likes
on
0 Posts
From: Ĭvsj?WEDEN
The zener diod in the right bottom of the schematics is actually used as a voltage stabilizer. Those points should be linked.
The "amplifier symbol" is just a ground symbol. Connect all those points as well.
If you have a PIC programmer, the programming of the PIC is not a problem. Building such a programmer is not that hard, search the net for a suitable one.
The plug you need for your buddy box depends on your transmitter manifacturer, but they are usually quite easy to find. Bring your transmitter to your local electronics store and they can probably help you.
The "amplifier symbol" is just a ground symbol. Connect all those points as well.
If you have a PIC programmer, the programming of the PIC is not a problem. Building such a programmer is not that hard, search the net for a suitable one.
The plug you need for your buddy box depends on your transmitter manifacturer, but they are usually quite easy to find. Bring your transmitter to your local electronics store and they can probably help you.
#3
Thread Starter
Senior Member
Joined: Dec 2001
Posts: 266
Likes: 0
Received 0 Likes
on
0 Posts
From: Houston, TX
Thanks a lot!
I was thinking that that was the way it all fell together, but just had to verify my assumptions. I already have the schematics for the programmer I plan to use as well as the software.
Well, off I go to Radio Shack
.
Thanks again.
RF
I was thinking that that was the way it all fell together, but just had to verify my assumptions. I already have the schematics for the programmer I plan to use as well as the software.
Well, off I go to Radio Shack
.Thanks again.
RF



