Transmitter to PC (serial) adapter
#1
Thread Starter
Junior Member
Joined: Dec 2003
Posts: 8
Likes: 0
Received 0 Likes
on
0 Posts
From: blaine, WA
hi i'm trying to make my own adapter for my futaba skysport 4 (transmitter to PC). I have already found on way that i can do it at this Eric Brouwer site (http://myweb.absa.co.za/eric.brouwer/interface.htm). This way is going to invole programing a chip and i don't really want to take that rount if i don't have to. I pretty good with electronics, and i'm runinng windows XP. Any info or recommended sites is greatly appericated.
Benji Pickard
Lanier Explorer 40
[8D]
Benji Pickard
Lanier Explorer 40
[8D]
#2

My Feedback: (4)
I don't know anything about electronics, but I know that an interface for the FMS software that would work with Windows XP wasn't available when it first came out. It could be that the chip is required.
You could try going to the FMS website. They have instructions on making an interface, maybe they have them for XP as well.
Good Luck,
Dennis-
You could try going to the FMS website. They have instructions on making an interface, maybe they have them for XP as well.
Good Luck,
Dennis-
#3

My Feedback: (3)
Joined: Jul 2002
Posts: 2,015
Likes: 0
Received 0 Likes
on
0 Posts
From: Pointe Claire,
QC, CANADA
Yeah, I'm building one too. a simple Tx to serial cable is relatively easy. but some of teh 'newer' ones require the programming of a 'PIC' chip. it's usually a simple program, but if you don't have a burner, then you are essentially .. building it for nothing.. unless you buy the PIC chip.
Here's the biggest problem:
Win 98 was the last windows version to allow a straight use of teh serial port. LAter versions of windows (2000, XP) give control of teh port over to the direct X drivers. threfore you need to build in an interface (a drivder) to talk to the port. which is what the PIC does.
Or, at least that's how I understand it
Here's the biggest problem:
Win 98 was the last windows version to allow a straight use of teh serial port. LAter versions of windows (2000, XP) give control of teh port over to the direct X drivers. threfore you need to build in an interface (a drivder) to talk to the port. which is what the PIC does.
Or, at least that's how I understand it
#4
Thread Starter
Junior Member
Joined: Dec 2003
Posts: 8
Likes: 0
Received 0 Likes
on
0 Posts
From: blaine, WA
"it's usually a simple program, but if you don't have a burner, then you are essentially .. building it for nothing.. unless you buy the PIC chip."
What do you mean if you don't have a burner then your building it for nothing.
Thanks for the help guys I'll check out the FMS web site if i can find it.
What do you mean if you don't have a burner then your building it for nothing.
Thanks for the help guys I'll check out the FMS web site if i can find it.
#5

My Feedback: (3)
Joined: Jul 2002
Posts: 2,015
Likes: 0
Received 0 Likes
on
0 Posts
From: Pointe Claire,
QC, CANADA
The PIC chip is an intergrated circuit. the program is usually 'burned' into the chip with an IC / PROM burner. it's a piece of electronic equipment used to program certain chips; memories, PROMs EPROMs, EEPROMS & such. There are other ways to download it from a computer, but you'll need to build the interdface to download it.....
The PIC is usually a 16 pin DIP IC, one of those little back 'catapillar' type things you see on circuit boards. Burners are usually required to encode teh chip witheh functions required. In this case, the program for the driver, for teh Tx controller input.
If you don't have teh program on the PIC, then the rest of teh circuitry is just a buch of resistors, a few caps, maybe a diode, and a hole.
Some of the guys out there, will sell the chip, programmed, for a few bucks. Order one. In your case, it's probably the best way to get the Tx to work (in Win XP)
The PIC is usually a 16 pin DIP IC, one of those little back 'catapillar' type things you see on circuit boards. Burners are usually required to encode teh chip witheh functions required. In this case, the program for the driver, for teh Tx controller input.
If you don't have teh program on the PIC, then the rest of teh circuitry is just a buch of resistors, a few caps, maybe a diode, and a hole.
Some of the guys out there, will sell the chip, programmed, for a few bucks. Order one. In your case, it's probably the best way to get the Tx to work (in Win XP)
#6
Thread Starter
Junior Member
Joined: Dec 2003
Posts: 8
Likes: 0
Received 0 Likes
on
0 Posts
From: blaine, WA
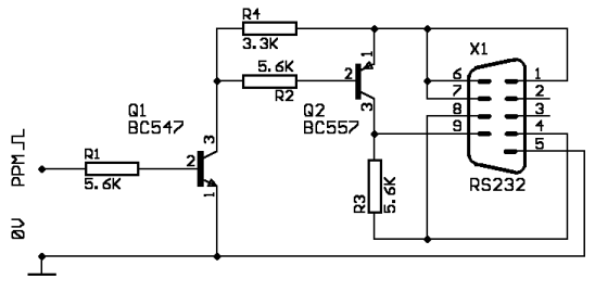
thanks a again for the info. I found this schematic at the FMS web site don't know if it will work or not. Take a look would you. Thanks
#7

My Feedback: (3)
Joined: Jul 2002
Posts: 2,015
Likes: 0
Received 0 Likes
on
0 Posts
From: Pointe Claire,
QC, CANADA
yeah, that's teh basic one,
but it'll probably give you trouble (or won't work at all) if you're running win XP or win2k
you'll need a machine with win 98
but it'll probably give you trouble (or won't work at all) if you're running win XP or win2k
you'll need a machine with win 98
#8
Thread Starter
Junior Member
Joined: Dec 2003
Posts: 8
Likes: 0
Received 0 Likes
on
0 Posts
From: blaine, WA
dr_wogz:
Have you tried making one of these serial adapters? I have ordered the PIC and have the rest of the components, I even found a schematic for making a programmer through the parallel port. If you have done this before, what program did you use for programming the PIC? And any tips or files that you have would be a big help. This is my first programing project.
thanks Benji
Have you tried making one of these serial adapters? I have ordered the PIC and have the rest of the components, I even found a schematic for making a programmer through the parallel port. If you have done this before, what program did you use for programming the PIC? And any tips or files that you have would be a big help. This is my first programing project.
thanks Benji
#9

My Feedback: (3)
Joined: Jul 2002
Posts: 2,015
Likes: 0
Received 0 Likes
on
0 Posts
From: Pointe Claire,
QC, CANADA
I work with Electrical engineers, and have a 'burner' (and operator) at my disposal. So, no, never had to build a burner. I just ask them!! 
Leaning is the name of teh game!! we are always learning!

Leaning is the name of teh game!! we are always learning!
#11
Thread Starter
Junior Member
Joined: Dec 2003
Posts: 8
Likes: 0
Received 0 Likes
on
0 Posts
From: blaine, WA
http://www.milehighwings.com/index.htm
I decided that i would order one. Mine just came today and im going to try it out for the first time right now.
This is the one i got. I have a futaba skysport 4VF
Futaba 6-pin
FM, 4VF, 6VA, 6VH, 6DA, 6YF, 6YG, 6XA, 6XAS, 6XH, 6XHS, 7U, 8U, 9Z, 4NBF
I decided that i would order one. Mine just came today and im going to try it out for the first time right now.
This is the one i got. I have a futaba skysport 4VF
Futaba 6-pin
FM, 4VF, 6VA, 6VH, 6DA, 6YF, 6YG, 6XA, 6XAS, 6XH, 6XHS, 7U, 8U, 9Z, 4NBF
#12
Member
Joined: Aug 2003
Posts: 39
Likes: 0
Received 0 Likes
on
0 Posts
From: Stoke, UNITED KINGDOM
#13
Junior Member
Joined: Dec 2003
Posts: 11
Likes: 0
Received 0 Likes
on
0 Posts
From: , FL
where do you get a schematic and code for the pic? What do you use to program the pic other tha the software do you need a pic programer?
#14
Member
Joined: Aug 2003
Posts: 39
Likes: 0
Received 0 Likes
on
0 Posts
From: Stoke, UNITED KINGDOM
For programmer hardware check out the JDM programmer cheap and easy to make
http://www.jdm.homepage.dk/newpic.htm
for the pic code check out the folders created when you install FMS or check out Eric Brouwers pages at http://myweb.absa.co.za/eric.brouwer/ he also has some schematic for the interface.
CubanFlyer
http://www.jdm.homepage.dk/newpic.htm
for the pic code check out the folders created when you install FMS or check out Eric Brouwers pages at http://myweb.absa.co.za/eric.brouwer/ he also has some schematic for the interface.
CubanFlyer
#15
Junior Member
Joined: Sep 2002
Posts: 16
Likes: 0
Received 0 Likes
on
0 Posts
From: Saint James MO
I use a Simblaster and it work great. I had to Tap into the encoder board on my ACE MicroPro 8000 and wire up the end with a Phone Jack style connector. www.simblaster.com
#16
Member
Joined: Aug 2002
Posts: 89
Likes: 0
Received 0 Likes
on
0 Posts
From: VanderbijlparkGauteng, SOUTH AFRICA
For those still interested to build the serial PIC interface, all the required files for the programmer, programming software, as well as the schematics and source code for the PIC 16F84 is available for downloading on [link=http://myweb.absa.co.za/eric.brouwer]my web[/link].
The 16F84 interface is on the Interface page, and the programmer on the Electronics page.
Good luck.
The 16F84 interface is on the Interface page, and the programmer on the Electronics page.
Good luck.



